Venda/Arrendamento de Imóveis - Regional Directorate for the Environment and Climate Action
Skip to main content
YouAreHere
The Portal uses essential Cookies for its operation. Also use non-essential Cookies that help us improve government digital services. All data collected are anonymized. If you continue with navigation you are accepting the cookies policies.
Accept Cookies
Cookies Definitions
Reset Settings
High Contrast
Black on White
White on Black
Colored
No Contrast
Only Text
Font Size
100%
Notification
Acessibility Declaration
You are
Getting your location...
Definitions
MainMenu
Government
Services
Themes
Azores
Communication
UserNotifications
UserDash
EN
PT
ENTER THE PORTAL
800 500 501
CONTACT US
ENTITIES DIRECTORY
Regional Directorate for the Environment and Climate Action
Portal da Ação Climática e Avaliação Ambiental
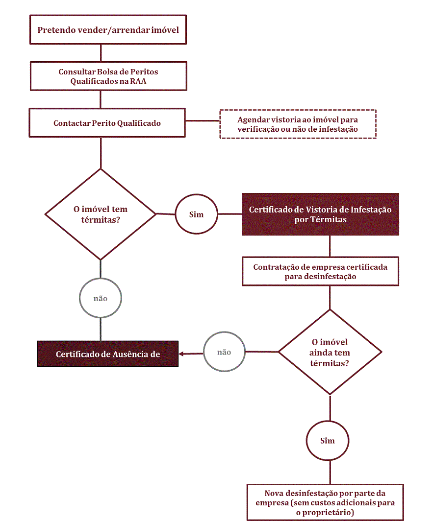
Térmitas
Venda/Arrendamento de Imóveis
Venda/Arrendamento de Imóveis
Share